提示:点击上方"山东省房地产业协会"↑免费订阅微信平台
中央推进住房交易全面减税,北上广深等重点城市跟进取消普通住房标准并落实税收优惠政策
2024年11月,我国房地产政策利好持续释放。中央层面,全国人大常委会批准增加6万亿元地方政府债务限额置换存量隐性债务,且从2024年开始,连续五年每年从新增地方政府专项债券中安排8000亿元专门用于化债,累计可置换隐性债务4万亿元;自然资源部发文支持地方政府运用专项债券资金收购存量闲置土地;财政部、税务总局、住建部联合发布房地产契税、土地增值税等税收优惠政策;住建部进一步加大城中村改造政策支持力度等,持续助力房地产市场止跌回稳。地方层面,本月地方出台房地产调控政策70条,其中,宽松性政策61条、中性政策7条、紧缩性政策2条。从调控内容来看,北上广深四个一线城市和重庆、哈尔滨等重点二线城市纷纷跟进取消普通住房标准并落实住房交易税收优惠政策,大部分二三线城市则继续围绕房地产市场供需两端发力,如优化住房信贷政策、加大住房公积金政策支持、推动住房“以旧换新”、鼓励房票安置、加大房地产融资支持、加大高品质住房供给、优化房企预售监管等。本期报告主要对11月房地产行业政策进行梳理,并作解析。
—02—
中央政策:降低房地产交易税费,加快城中村改造落地
1.政策跟踪

2.政策小结
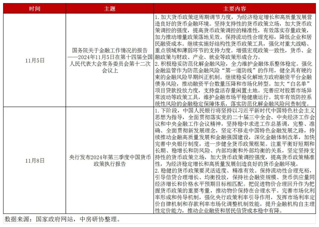
11月资金面和资金利率中枢总体保持平稳。公开市场操作方面,11月逆回购累计投放52572亿元,到期54466亿元,累计净回笼1894亿元;11月18日,央行进行国库现金定存操作,操作金额1200亿元,到期800亿元,净投放400亿元;11月25日,央行开展9000亿元MLF操作,到期14500亿元,净回笼5500亿元;此外,央行开展8000亿元买断式逆回购操作、净买入债券2000亿元,对流动性形成补充。资金利率方面,11月R007中枢为1.82%,相比上月下行约8bp,DR007中枢为1.67%,相比上月小幅提升约2bp,R007-DR007利差中枢为14bp,较上月收窄约10bp,资金分层现象缓和。LPR方面,1年期LPR、5年期以上LPR分别维持3.1%、3.6%。在房地产方面,全国人大常委会批准增加6万亿元地方政府债务限额置换存量隐性债务,且从2024年开始,连续五年每年从新增地方政府专项债券中安排8000亿元,补充政府性基金财力,专门用于化债,累计可置换隐性债务4万亿元,两项合计,直接增加地方化债资源10万亿元。自然资源部发布通知,支持地方政府运用专项债券资金收回收购存量闲置土地,优先收回收购企业无力或无意愿继续开发、已供应未动工的住宅用地和商服用地。财政部、税务总局、住建部联合发布公告,优化房地产税收政策,涉及契税、土地增值税减免等。住建部部署各地进一步做好城中村改造工作,将政策支持范围从35个超大特大城市和城区常住人口300万以上的大城市扩大至近300个地级及以上城市,鼓励地方稳妥推进城中村改造货币化安置。最高人民法院在规范网络法拍工作的指导意见中明确,加大不动产腾退交付力度,执行法院应当负责腾退交付等。—03—
地方政策:重点城市纷纷取消普通住房标准,二三线城市供需两侧齐发力促市场止跌回稳
1.宽松性政策
(1)行政干预政策


(2)公积金政策

(3)人口人才政策

(4)其他政策

2. 中性政策
(1)住房保障政策

(2)其他政策

3.紧缩性政策
(1)市场监管政策

4.政策小结
北上广深等重点城市纷纷取消普通住房标准,二三线城市供需两侧政策共同发力促市场回稳中房研协测评研究中心监测统计,2024年11月,地方出台房地产调控政策70条,较上月有所减少。其中,宽松性政策61条,主要涉及优化住房信贷政策、加大住房公积金贷款政策支持、发放购房财税补贴、鼓励住房“以旧换新”、加大房地产融资支持、取消普通住房标准并优化相关交易税费等;中性政策7条,主要涉及加强保障性住房建设筹集和运营管理、制定高品质住宅评价标准等;紧缩性政策2条,主要涉及高层建筑规划建设管控和商品房项目全链条监管机制建设健全。总的来看,房地产利好政策持续释放,一线城市及部分重点二线城市相继取消普通住宅标准并落实相关税收政策,二三线城市则持续聚焦发放购房财税补贴、加大住房公积金政策支持、鼓励住房“以旧换新”、支持收购存量房用作保障性住房、优化房企预售监管等。
行政干预核心举措包括优化住房信贷政策、取消普通住房标准、发放购房财税补贴等
在行政干预方面,核心举措主要包括优化住房信贷政策、取消普通住房标准、放宽商品房限售限价、发放购房财税补贴、鼓励房票安置、支持房企合理融资需求、推进住房“以旧换新”等。典型代表有:北京、上海、广州、深圳、重庆、哈尔滨等核心城市纷纷取消普通住房标准,并落实相关税费政策;南京明确买房人在购买新建商品房后,名下处于限售期的二手房可上市交易,二孩及多孩家庭且有未成年子女的,名下处于限售期的二手房也可上市交易;长沙取消商品住房限售,取得《不动产权证书》即可上市交易;哈尔滨取消商品房销售价格限价机制;西双版纳州取消住房购买、转让、信贷、定价等方面限制性措施;盐城、西昌、咸宁、武汉、河源、杭州市临安区、杭州市西湖区、广元市青山县、广元市苍溪县、永州市蓝山县等多地发布购房补贴政策;铜仁、鄂州、广州、晋城、哈尔滨、广元市青山县等多地鼓励以房票安置推动城中村改造和城市更新等。
公积金政策核心举措包括上调公积金最高贷款额度、下调最低首付比例、支持提取公积金支付购房首付款等
在住房公积金政策支持方面,核心举措主要包括上调公积金最高贷款额度、下调公积金贷款最低首付比例、支持提取公积金支付购房首付款、减少公积金提取限制等。典型代表有:洛阳将单职工缴存家庭住房公积金最高贷款额度上调至70万元,双职工缴存家庭最高贷款额度上调至85万元,多子女双职工缴存家庭最高贷款额度上调至102万元;十堰将二套房最低首付比例下调至20%,将个人最高贷款额度上调至70万元;哈尔滨取消商转公贷款“借款人首次申请公积金贷款”的限制条件,支持异地缴存职工在哈尔滨市购买自住住房申请商转公贷款,并优化公积金贷款购房地房屋套数认定标准、延长公积金贷款年龄;贵阳将住房公积金最高贷款额度上调至100万元,多子女家庭最高贷款额度上调至120万元,支持提取公积金支付首套房和二套房的购房首付款等。
人口人才政策主要涉及放宽落户门槛、发放购房补贴等。典型代表有:东莞市新增稳定居住就业入户事项,明确在东莞市拥有合法产权住宅房屋的本人及配偶可申请入户东莞;哈尔滨队自主创业且年龄在40周岁以下的各类人才(无户籍限制),在9区购买首套或第二套新建商品住房的,在取得《不动产权证书》后,按照博士毕业生10万元、硕士毕业生5万元、本科毕业生及大中专毕业生(含技工院校预备技师班、高级工班毕业生)3万元的标准,给予一次性购房补贴;鄂州对高层次人才发放5折购房券,对人才强企、人才池、引进生人才,按全日制博士(正高级职称)最高12万元,全日制硕士(副高级职称、高级技师)最高8万元,全日制本科(中级职称、技师)最高6万元,全日制大专(高级工)最高4万元的标准,发放一次性购房券;杭州市西湖区在落实市级A-D类高层次人才购房补贴基础上,对符合条件的E类高层次人才购买西湖区新建商品住宅,给予15万元购房补贴等。中性政策主要涉及加强保障性住房建设筹集和运营管理、制定高品质住宅评价标准等中性政策主要涉及加强保障性住房建设筹集和运营管理、制定高品质住宅评价标准等。典型代表有:郑州、广州发布征集收购存量商品房用作保障性住房项目的公告;兰州市兰州新区发布配租型保障房建设管理办法,其中,进一步放宽保障性租赁住房申请条件,取消申请人具有新区户籍或居住证,且在新区稳定就业3个月以上,或自主创业、企业在新区注册登记3个月以上的条件,调整为新区城市居民、自由职业者,城乡机关、企事业单位职工,进城务工农民等在新区工作、生活且未享受保障性住房政策的人员均可申请保障性租赁住房;广州审议通过配售型保障房管理办法,明确配售型保障房筹措方式、户型面积、申购条件及销售模式等内容;鄂尔多斯市和安徽省则对高品质住房提出具体设计要求或评价标准等。紧缩性调控主要涉及高层建筑规划建设管控和商品房项目全链条监管机制建设健全紧缩性政策主要涉及高层建筑规划建设管控和商品房项目全链条监管机制建设健全。典型代表有:江苏省加强高层建筑规划建设管控,明确城区常住人口300万以上城市不得新建500米以上建筑,严格限制新建250米以上建筑,城区常住人口300万以下城市不得新建250米以上建筑,城区常住人口100万以下城市严格限制新建100米以上建筑;黑龙江省提出健全新房建设项目全链条监管机制,一方面,加强建设项目全链条管理,对可能存在的隐患漏洞进行深入规范管理,形成层层递进、环环相扣的全链条监管机制;另一方面,加强平台协同与信息共享,不断提升服务企业流程效率等。11月重要事项复盘

— 05—
重点40城现行房地产核心政策一览
1. 行政限制类政策

根据中房研协测评研究中心监测统计,截至2024年11月30日,40个重点城市中:
(1)限购方面,执行全域限购政策的城市有4个,分别为北京、上海、深圳、海口;其他36个城市均不限购。
(2)限售方面,执行限售政策的城市有6个,其中,北京、上海限售期最长达到5年。
(3)限地价方面,土地拍卖仍设定最高限价的城市仅剩北京,其他城市已基本取消土地最高限价。
(4)与上月相比,本月监测的40个重点城市限购限售政策无变化。北京土地限价制度尚未取消,但近期已陆续推出多宗不限价地块。
2.住房信贷及税收减免政策

根据中房研协测评研究中心监测统计,截至2024年11月30日,40个重点城市中:(1)40个城市均已跟进“认房不认贷”政策,即居民家庭(包括借款人、配偶及未成年子女)申请贷款购买商品住房时,家庭成员在该市名下无成套住房的,不论是否已利用贷款购买过住房,银行业金融机构均按首套住房执行住房信贷政策;(2)40城二手房交易中,均已执行满两年免征增值税、满五唯一免征个人所得税政策。(3)与上月相比,本月40个重点城市住房信贷政策无重要调整。北京、上海、广州、深圳、重庆、哈尔滨取消普通住房标准,并落实相关税收优惠政策。—06—
房地产政策展望
1.中央层面
11月8日,央行发布2024年第三季度中国货币政策执行报告指出,当前外部环境的不确定性增多,世界增长动能总体放缓,国内经济仍面临有效需求不足、社会预期偏弱等挑战。但我国经济基本面坚实,市场广阔、经济韧性强、潜力大等有利条件并未改变。下阶段,将坚持稳中求进工作总基调,坚定坚持支持性的货币政策立场,加大货币政策调控强度,提高货币政策精准性,为经济稳定增长和高质量发展创造良好的货币金融环境。短期流动性方面,根据中信证券研究分析,12月将面临政府债供给小高峰、MLF大量到期、跨年资金需求抬升等冲击,预计央行将继续通过国债买卖、逆回购操作等多项工具加大流动性投放力度,同时,降准的可能性提升。
在房地产方面,自9月26日中央政治局会议定调促进楼市“止跌回稳”及住建部、金融监管总局等部门打出“四个取消、两个降低、两个增加”政策组合拳以来,房地产政策环境显著改善,市场提振效果已初步显现。此次中央再推出10万亿元化债方案助力缓解地方债务压力,并明确支持地方政府运行专项债券资金收购存量土地、支持城中村改造货币化安置等,为地方进一步消化存量和优化增量住房创造了良好条件,后续将重点关注政策的引导落地。
2.地方层面
根据CRIC统计数据,11月,TOP100房企实现销售操盘金额3633.5亿元,环比降低16.6%,较9月仍增长44.3%;同比降低6.9%,单月业绩同比降幅较2024年前9个月明显收窄。重点30城商品住宅新增供应930万平方米,环比增长35%、同比下降33%;成交1534万平方米,环比增长3%、同比增长20%,单月成交面积再创年内新高。总的来看,政策利好效应持续释放,尤其是深圳、上海、青岛、郑州、南京、苏州、合肥等重点一二线城市房地产市场回升态势突出,但大部分二三线及更低能级城市则略显疲软。基于当前楼市初显止跌回稳态势、居民购买力及市场信心依然不足、部分城市仍面临高库存、已出台政策效果递减等诸多问题,房地产政策仍需加码。一线及部分二线城市在限购、限售或限价等行政限制上仍有优化空间;大部分二三线及更低能级城市则需继续加码住房需求侧支持性政策,重点可关注返乡置业、农民工进城、人才引进、多孩家庭改善等住房需求,同时,要根据市场存量情况对供给侧实施有效管控。此外,地方政府应把握好此次化债机遇,加快产业发展和经济结构的优化升级,加快城中村改造和存量房收购工作,推动和巩固楼市止跌回稳和经济稳中有进。
执笔 | 王铮嵘
中房研协测评研究中心 研究员
编辑 ▏古亦馨
如若图文资源侵犯您权益,与我们联系即删!
省房地产业协会2024 年10月工作简报
省房协、潍坊市房协“面对面 筑梦家园 便民看房直通车”活动举办
省房协组织参加山东省高职院校2025届毕业生(建设类)招聘会
高品质住宅山东行
点我访问原文链接