提示:点击上方"山东省房地产业协会"↑免费订阅微信平台
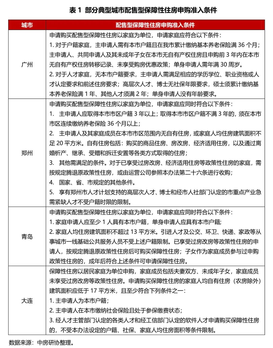
近日,自然资源部公布各地配售型保障性住房用地落实情况显示,35个试点城市和30个扩围城市的建设任务已落实到270宗土地。其中,35个试点城市首批建设任务涉及土地面积约7258亩、可建住房11.04万套,已经确定建设单位的土地面积占87%;第二批任务涉及土地面积约3169亩、可建住房3.89万套,已经确定建设单位的土地面积占78%。30个扩围城市建设任务涉及土地面积约2723亩、可建住房2.3万套,已经确定建设单位的土地面积占84%。除此之外,已有多城开启配售型保障性住房认购,如:2024年7月,郑州市首批1999套配售型保障性住房正式启动公开配售,青岛启动配售型保障性住房轮候登记工作;8月,大连首批334套配售型保障性住房开放购房申请等。配售型保障性住房建设工作正加速推进。从目前各地筹建和入市管理情况来看,配售型保障性住房同市场化商品住房相比,有比较明显的几点区别:一是配售型保障性住房实行封闭管理,不具备市场流动性。2023年8月国常会审议通过《关于规划建设保障性住房的指导意见》(国发〔2023〕14号文)即明确,对保障性住房实施严格的封闭管理,禁止以任何方式违法违规将保障性住房变更为商品住房流入市场。如长期闲置、确需转让、因辞职等原因离开机关事业单位或企业的由城市人民政府按规定予以回购。二是配售型保障性住房售价遵循“土地成本+建安成本+利润”的保本微利规则,较周边商品房往往有较大折扣。其中,地价是配售型保障性住房与商品房定价产生差值的主要原因,配售型保障性住房用地通常以划拨形式供应,土地费用较低。此外,收购存量房、原有各类保障性住房转化等也是地方筹集配售型保障性住房的重要渠道。目前郑州、青岛等地已入市配售型保障性住房售价多处于周边商品房价格的50%~70%。三是配售型保障性住房以中小户型产品为主。由于保障对象重点针对住房有困难且收入不高的工薪收入群体,以及城市需要的引进人才等群体,配售型保障性住房面积往往略高于传统的公租房、廉租房、经适房等保障性住房面积。如郑州市配售型保障性住房户型以90-120平方米为主,青岛以75-95平方米为主,广州已筹建房源要求户型在90平方米以下等。
从对房地产市场的影响来看,首先,配售型保障性住房是我国住房保障体系的重要组成部分,且相较过去的公租房、廉租房等保障性住房,配售型保障性住房覆盖范围更广,有助于减轻工薪收入群体和引进人才的置业压力,更好地满足刚性住房需求,缓解住房市场供需矛盾;其次,配售型保障性住房凭借其显著的价格优势,可能会对市场化商品住房产生一定冲击,但目前我国配售型保障性住房建设规模较小,加上设有申请门槛、实行封闭管理等原因,冲击相对有限。长期来看,我国住房建设确立了构建“低端有保障、高端有市场”双轨制格局,后续配售型保障性住房建设和供给规模预计仍会有大幅度提升,并和配租型保障性住房、市场化商品住房等共同构成我国城镇住房供应体系。
编辑 ▏古亦馨
如若图文资源侵犯您权益,与我们联系即删!
省房地产业协会2024 年10月工作简报
省房协、潍坊市房协“面对面 筑梦家园 便民看房直通车”活动举办
省房协组织参加山东省高职院校2025届毕业生(建设类)招聘会
高品质住宅山东行
点我访问原文链接